總數0 總計$0 前往結帳

訂購單查詢

送出查詢
>About Us
About Us

關於我們

檢驗紀錄



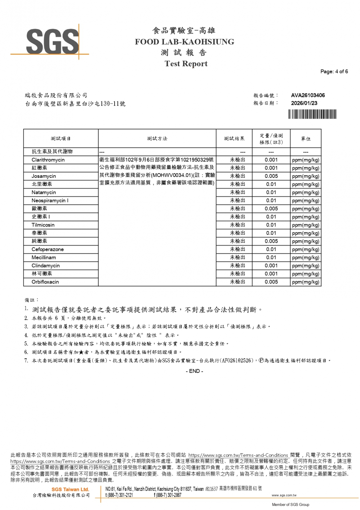
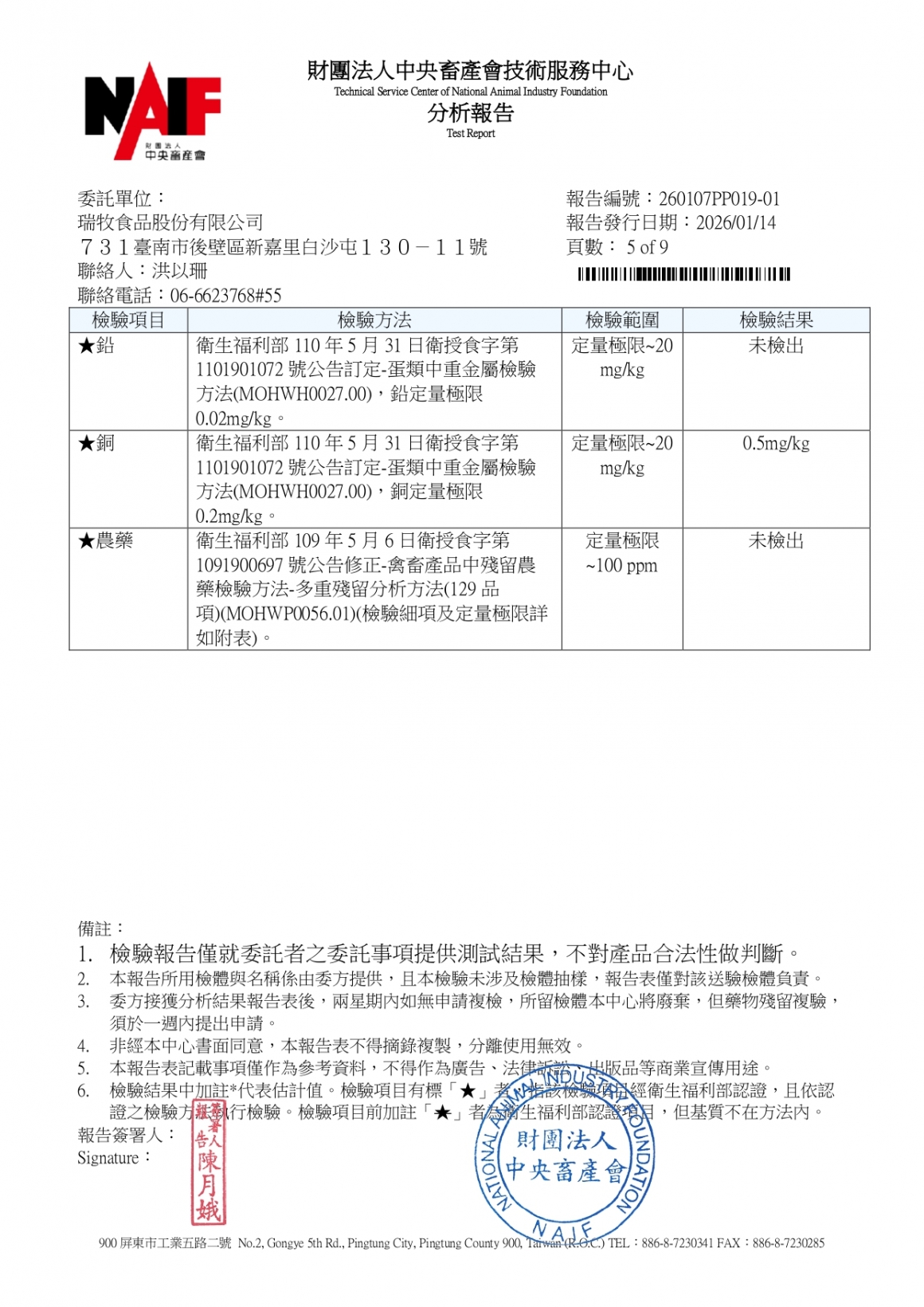
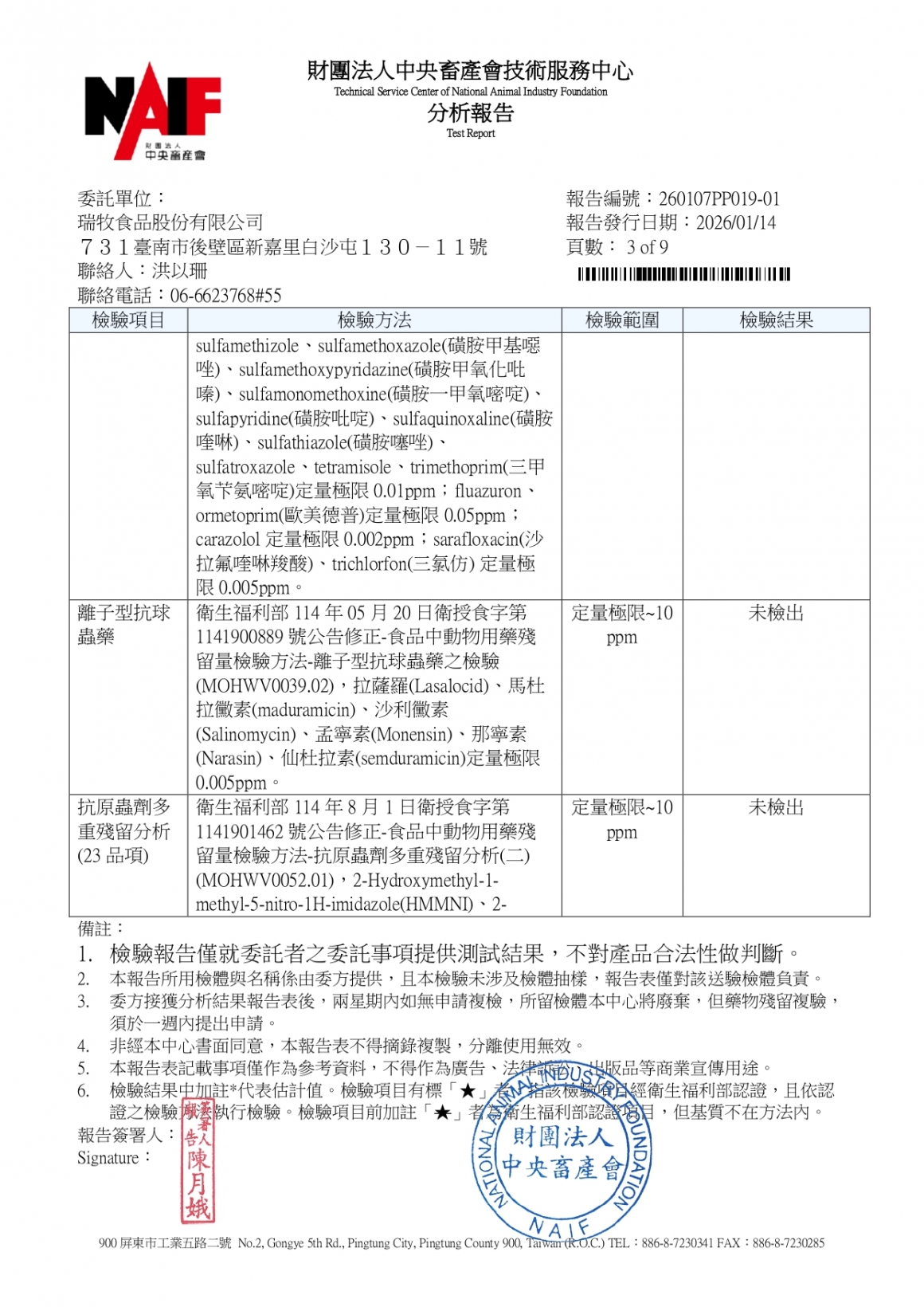
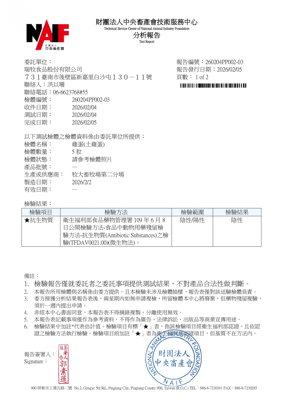
瑞牧食品堅持定期委託【SGS】、【財團法人中央畜產會

對本公司旗下蛋品檢驗有無抗生素、重金屬及藥物殘留等成分分析。
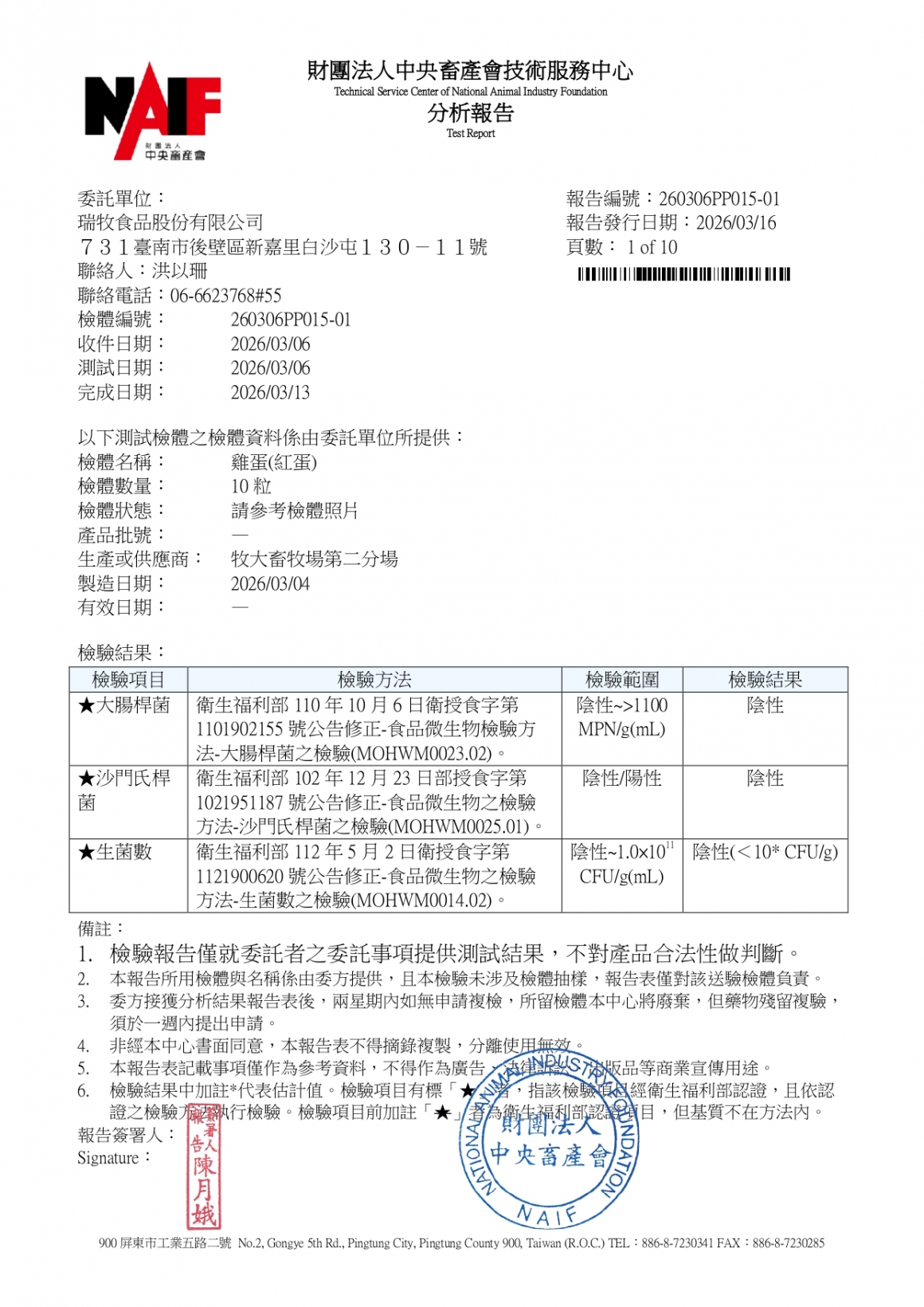
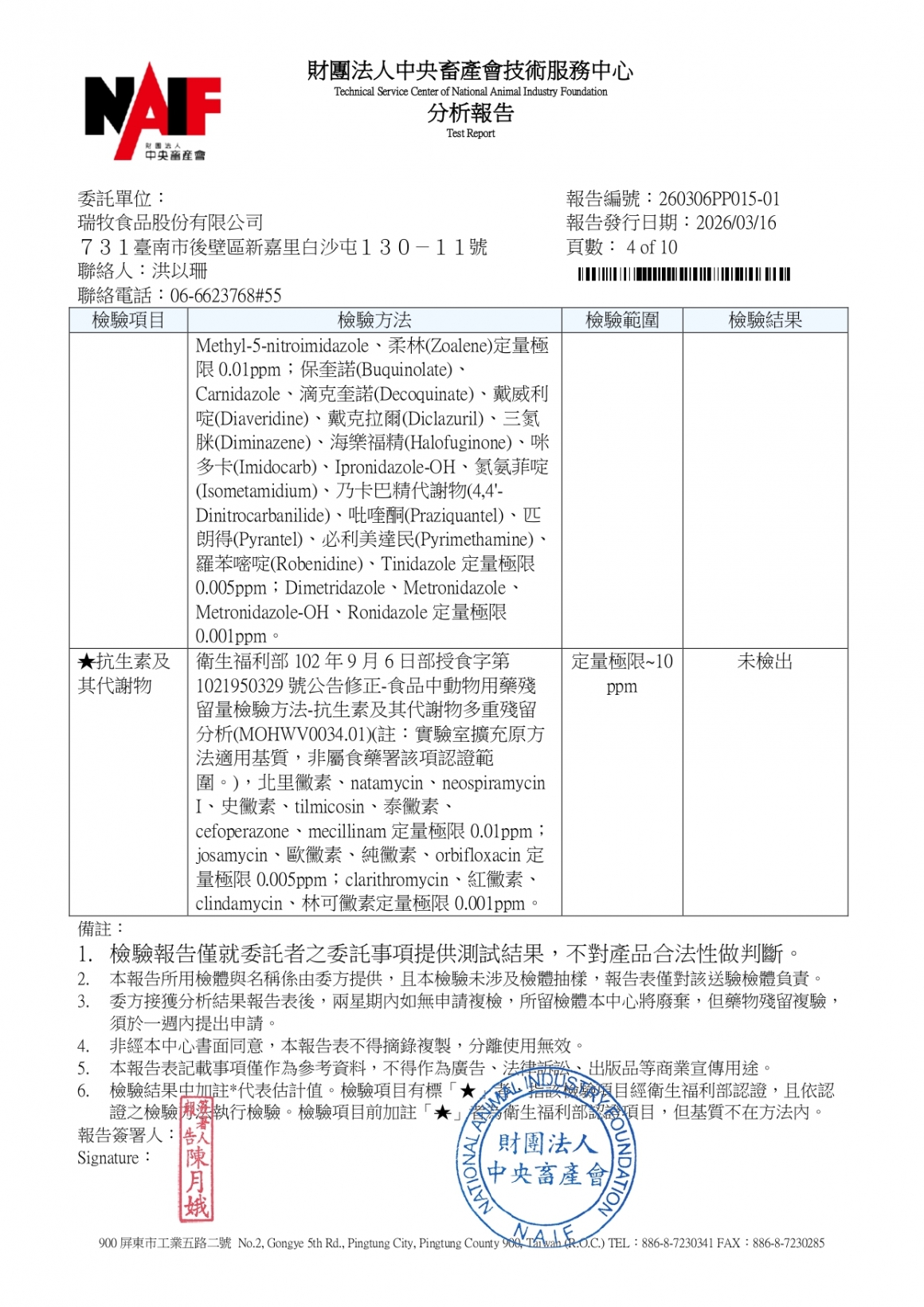
20260305-牧大畜牧場第二分場-(紅蛋)-(生菌數+沙門+抗生素+48項+離子型+抗原蟲+重金屬鉛銅+大腸桿菌+禽畜農殘129項)-中央_page-0001

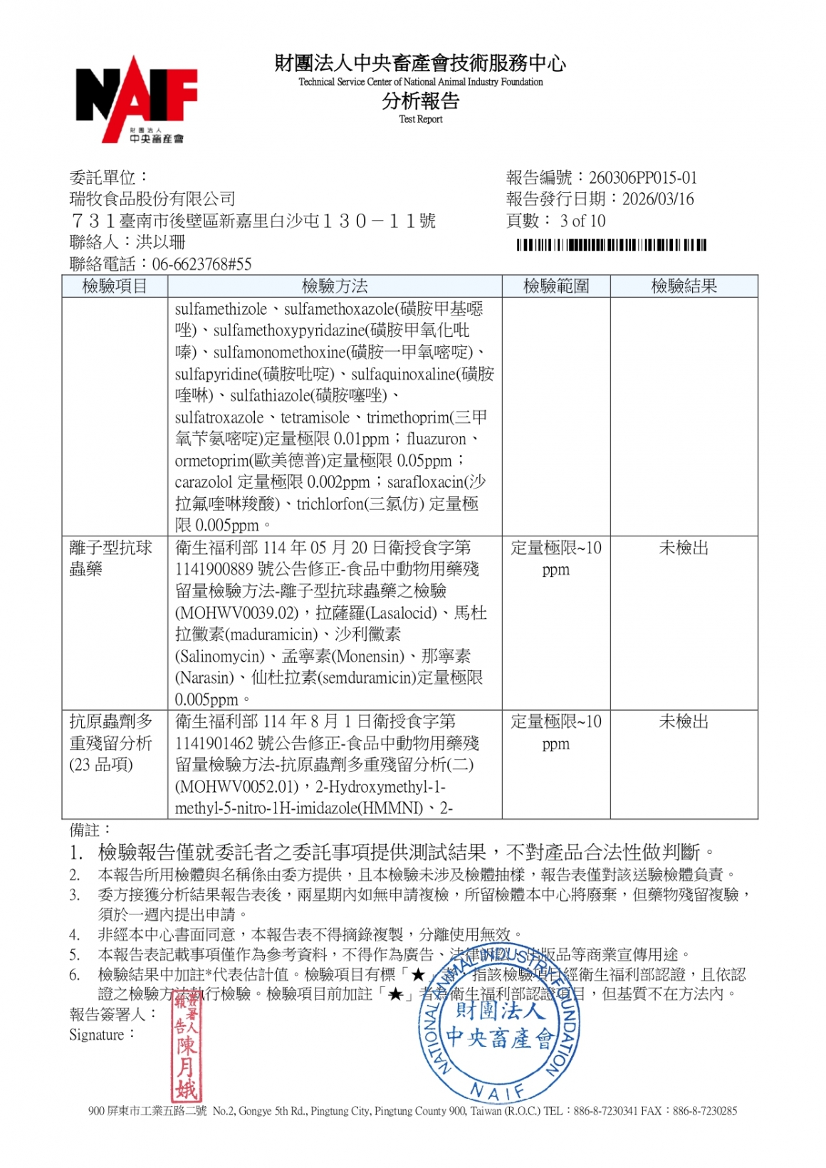
20260305-牧大畜牧場第二分場-(紅蛋)-(生菌數+沙門+抗生素+48項+離子型+抗原蟲+重金屬鉛銅+大腸桿菌+禽畜農殘129項)-中央_page-000220260305-牧大畜牧場第二分場-(紅蛋)-(生菌數+沙門+抗生素+48項+離子型+抗原蟲+重金屬鉛銅+大腸桿菌+禽畜農殘129項)-中央_page-0003
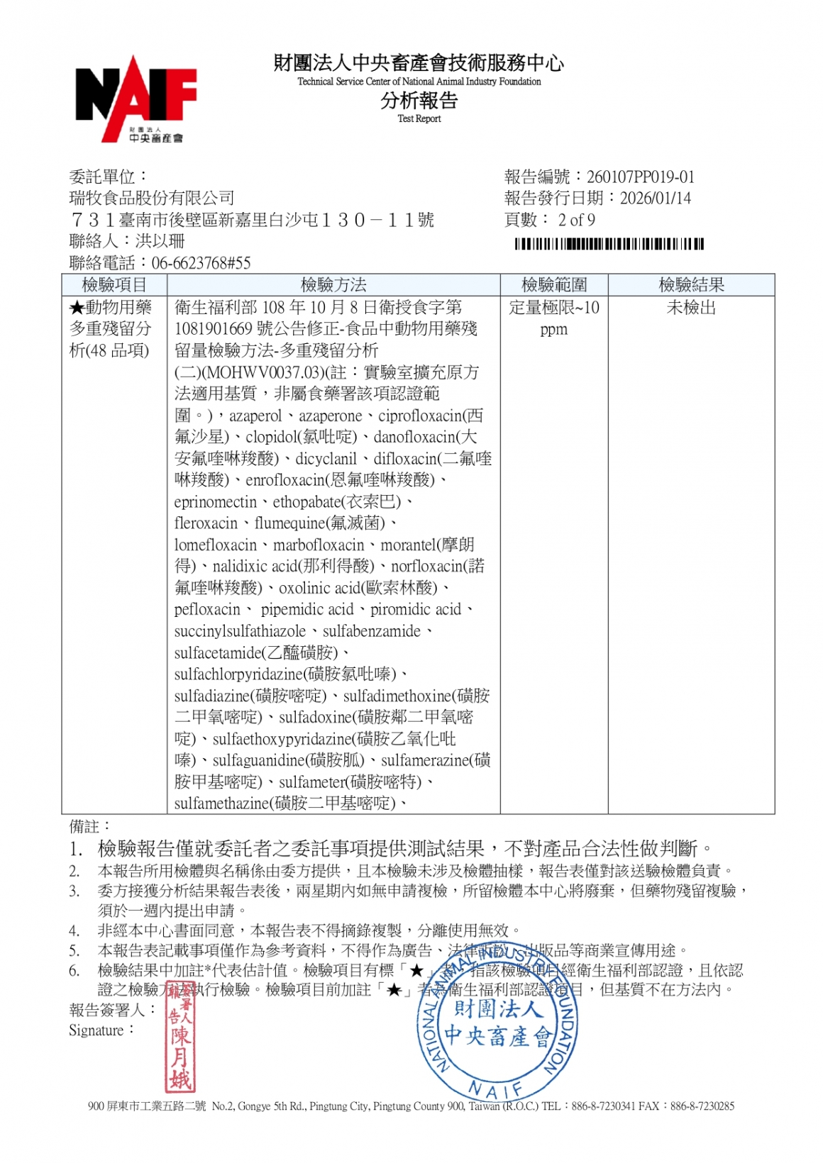
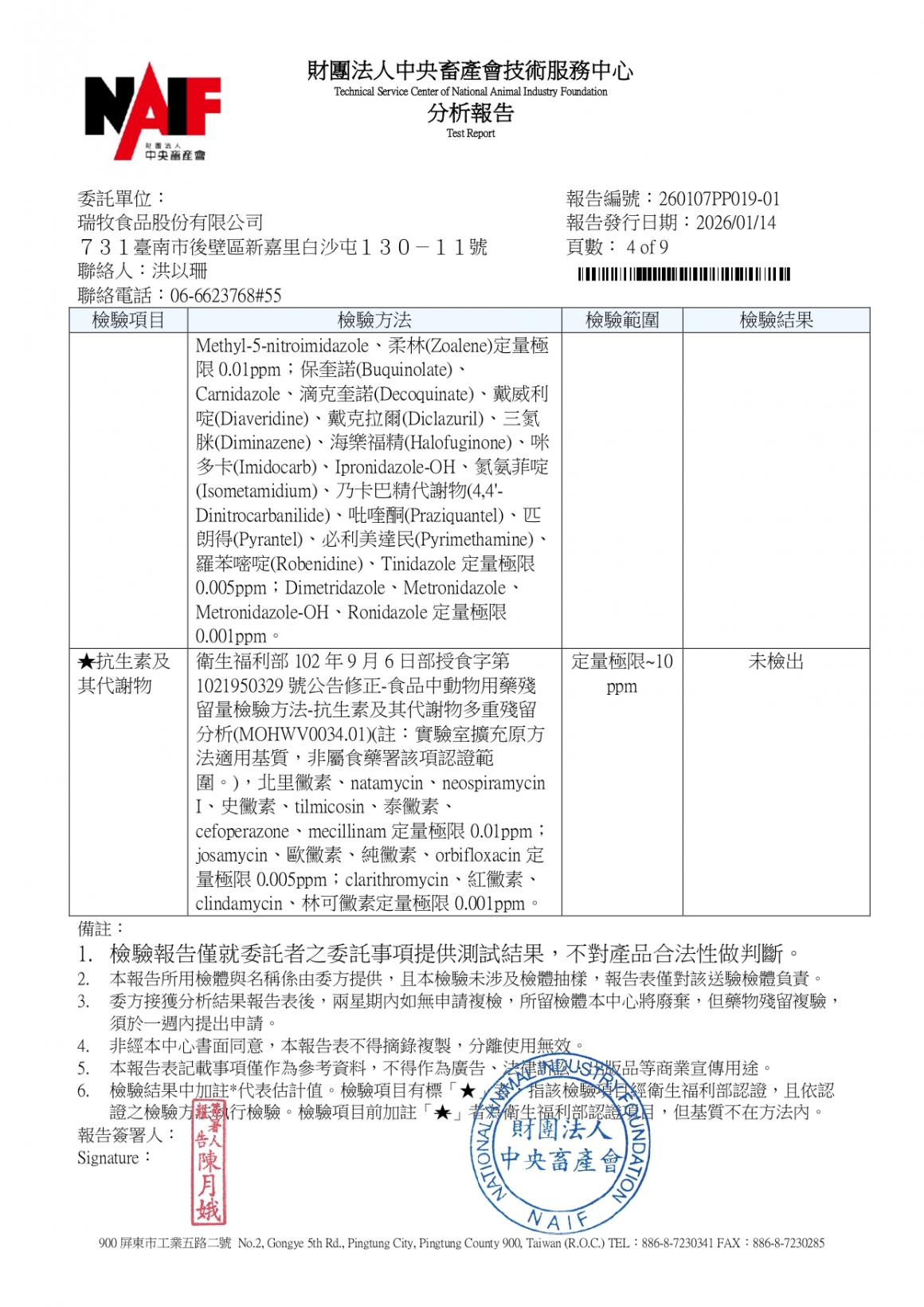
20260305-牧大畜牧場第二分場-(紅蛋)-(生菌數+沙門+抗生素+48項+離子型+抗原蟲+重金屬鉛銅+大腸桿菌+禽畜農殘129項)-中央_page-0004


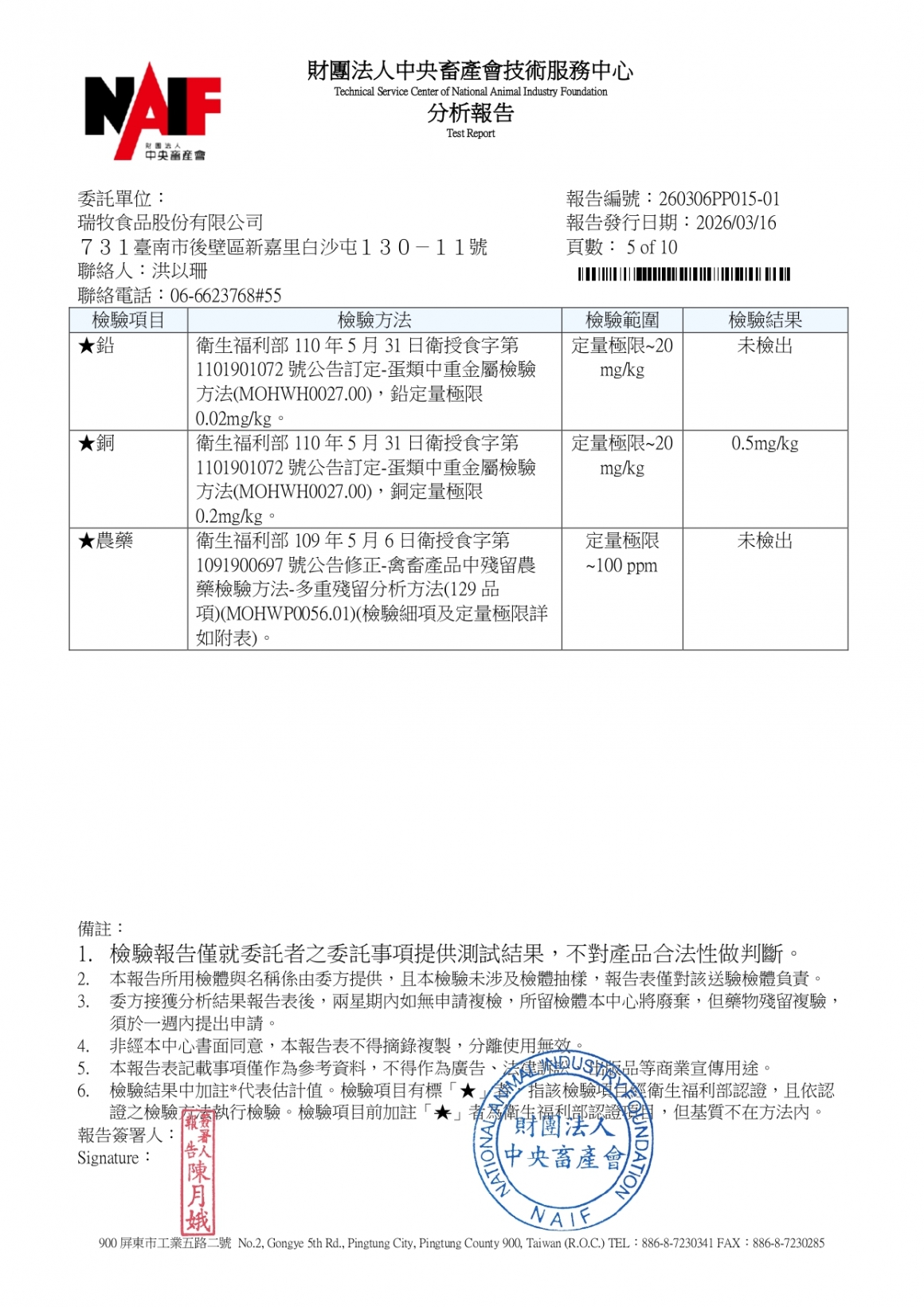
20260305-牧大畜牧場第二分場-(紅蛋)-(生菌數+沙門+抗生素+48項+離子型+抗原蟲+重金屬鉛銅+大腸桿菌+禽畜農殘129項)-中央_page-0005
20260305-牧大畜牧場第二分場-(紅蛋)-(生菌數+沙門+抗生素+48項+離子型+抗原蟲+重金屬鉛銅+大腸桿菌+禽畜農殘129項)-中央_page-0006




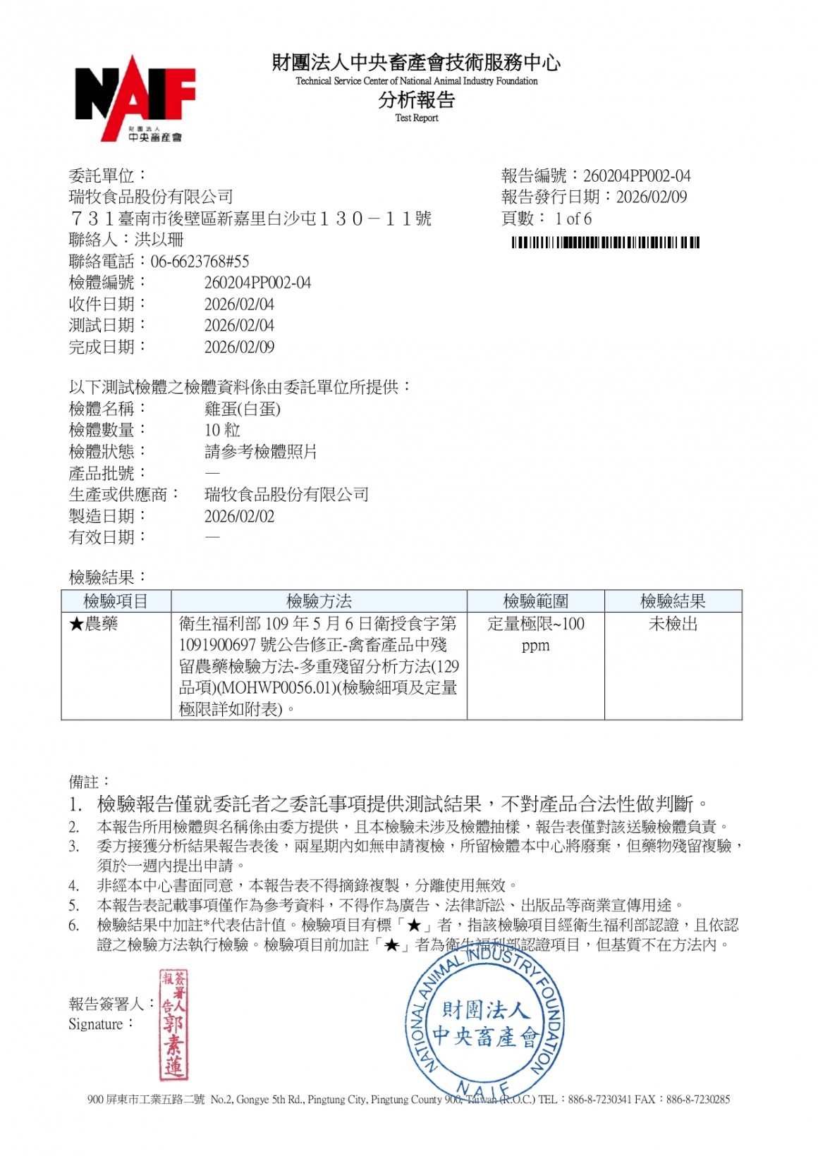
20260203-(白蛋)-(禽畜農殘129項)一年一次_page-0001
20260203-(白蛋)-(禽畜農殘129項)一年一次_page-0002

20260203-(白蛋)-(禽畜農殘129項)一年一次_page-0003
20260203-(白蛋)-(禽畜農殘129項)一年一次_page-0004

20260203-(白蛋)-(禽畜農殘129項)一年一次_page-0005
20260203-(白蛋)-(禽畜農殘129項)一年一次_page-0006



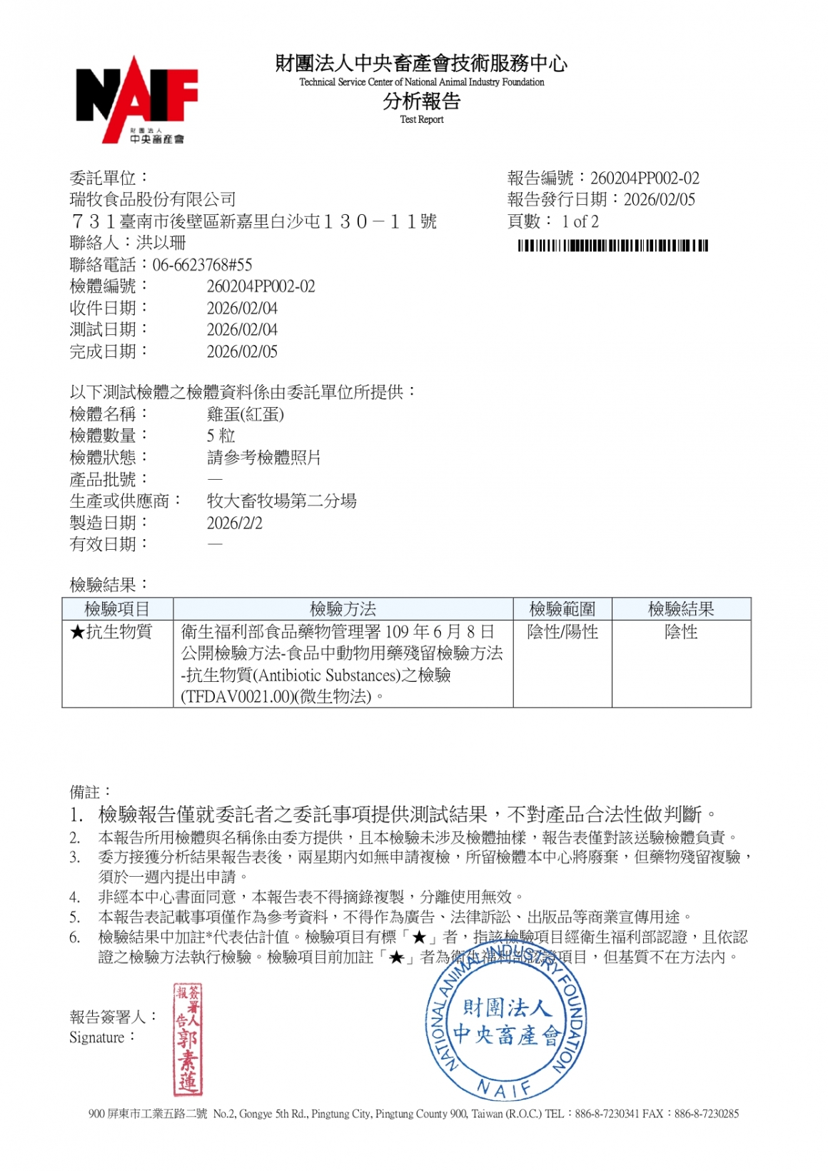
20260203-牧大畜牧場第二分場-(紅蛋)-(抗生物質)-中央_page-000120260203-牧大畜牧場第二分場-(紅蛋)-(抗生物質)-中央_page-000220260203-牧大畜牧場第二分場-(土雞蛋)-(抗生物質)-中央_page-0001
20260203-牧大畜牧場第二分場-(土雞蛋)-(抗生物質)-中央_page-0002


20260113-瑞牧動福紅蛋_page-000120260113-瑞牧動福紅蛋_page-0002



20260113-瑞牧動福紅蛋_page-0003

20260113-瑞牧動福紅蛋_page-0004


20260113-瑞牧動福紅蛋_page-0005

20260113-瑞牧動福紅蛋_page-0006


20260106-仕安畜牧場-(紅蛋)-(生菌數+沙門+抗生素+48項+離子型+抗原蟲+重金屬鉛銅+大腸桿菌+禽畜農殘129項)-中央_page-000220260106-仕安畜牧場-(紅蛋)-(生菌數+沙門+抗生素+48項+離子型+抗原蟲+重金屬鉛銅+大腸桿菌+禽畜農殘129項)-中央_page-0003

20260106-仕安畜牧場-(紅蛋)-(生菌數+沙門+抗生素+48項+離子型+抗原蟲+重金屬鉛銅+大腸桿菌+禽畜農殘129項)-中央_page-0004
20260106-仕安畜牧場-(紅蛋)-(生菌數+沙門+抗生素+48項+離子型+抗原蟲+重金屬鉛銅+大腸桿菌+禽畜農殘129項)-中央_page-0005




20251202-TAP禾牧蛋10入(紅蛋)-(生菌數+沙門+大腸桿菌群+48項+禽畜農殘129項+重金屬+抗生素+戴奧辛套組)_page-0005
20251202-TAP禾牧蛋10入(紅蛋)-(生菌數 沙門 大腸桿菌群 48項 禽畜農殘129項 重金屬 抗生素 戴奧辛套組)_page-0012
20251110-土雞蛋(原料蛋)-(禽畜農殘129項-芬普尼)-SGS_page-0001
20251110-白蛋(原料蛋)-(禽畜農殘129項-芬普尼)-SGS_page-0001